
案例信息
审理法院:最高人民法院
案 例:(2021)最高法民申2326号民事裁定
裁判时间:2021年6月1日
入库编号:2023-16-2-392-003
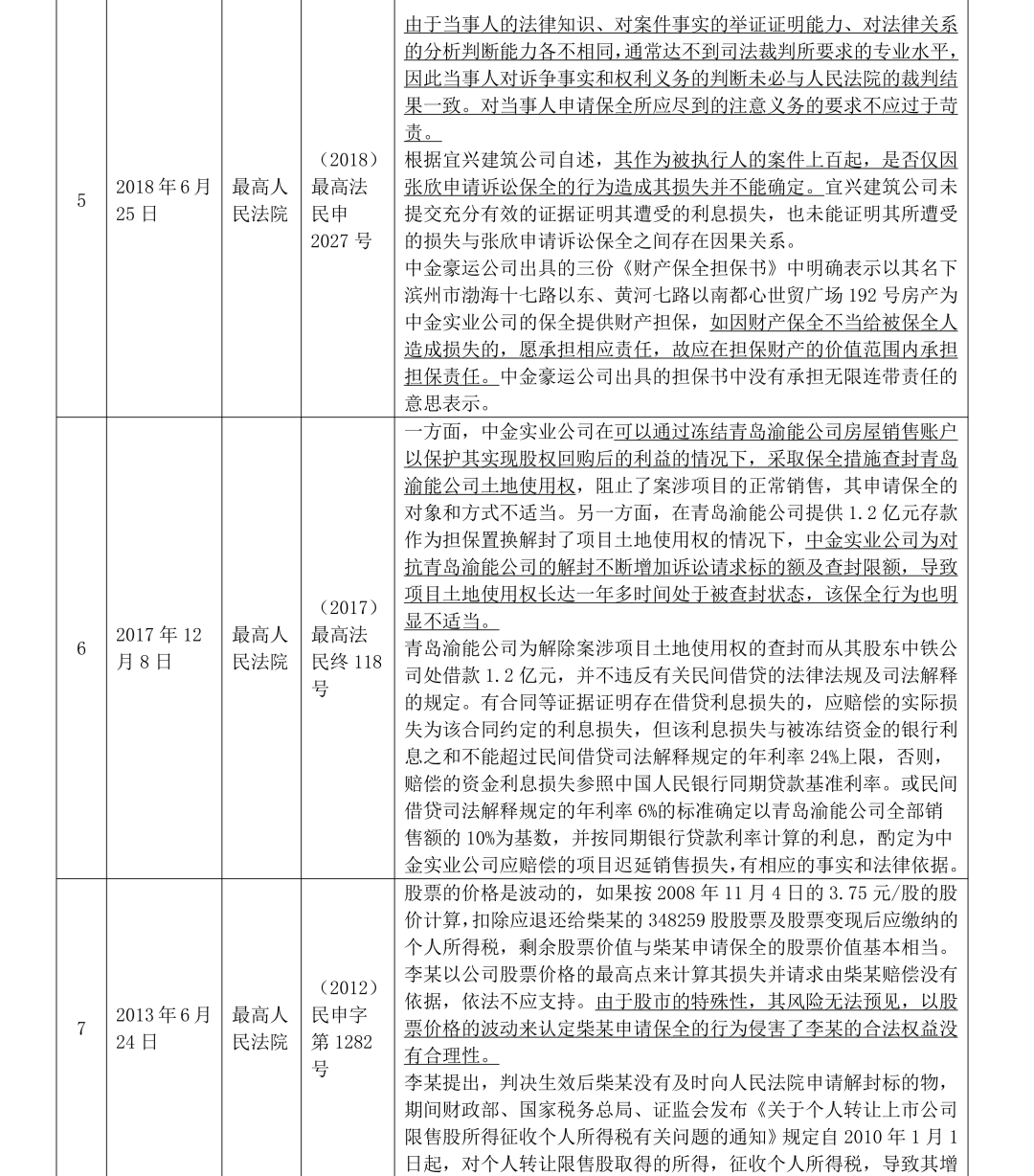
关键词:保全错误损害责任 过错责任原则 注意义务 举证责任
导 读
一、基本案情
二、裁判要旨
三、再审研析
一、基本案情
某生效判决判令甲建设公司向乙贸易公司支付钢材款。甲建设公司请求执行其在丙置业公司的收入。
后乙贸易公司提起债权人代位权诉讼,并申请保全了丙置业公司1800万元银行存款。该案判决驳回乙贸易公司的诉讼请求。
丙置业公司据此认为乙贸易公司申请保全错误,提起申请诉中财产保全损害责任诉讼,请求乙贸易公司赔偿保全错误造成的融资利息损失3060000元,并请求丁保险公司在诉讼保全担保范围内承担保险赔偿责任。
乙贸易公司辩称其申请保全行为主观上不具有过错,代位权纠纷的诉讼请求未得到支持,根本原因是案情发生了变化。
该申请诉中财产保全损害责任纠纷,丙置业公司一审、二审、再审均败诉。陕西省汉中市中级人民法院(2019)陕07民初110号判决驳回丙置业有限公司的诉讼请求。陕西省高级人民法院(2020)陕民终808号判决驳回上诉,维持原判。最高人民法院(2021)最高法民申2326号裁定驳回西安某置业有限公司的再审申请。
二、裁判要旨
申请保全错误造成财产损失属于一般侵权行为,应适用过错责任原则。原告应证明保全申请人进行财产保全存在故意或违反合理注意义务,不能仅依据保全申请人的诉讼请求未获得法院支持断定申请保全存在过错。
三、再审研析
因申请财产保全错误损害他人合法权益的行为,法律并未专门规定适用过错推定或者无过错责任原则,因此该行为属于一般侵权行为,适用过错责任原则。因而主观过错认定为申请财产保全损害责任纠纷的核心争议焦点。首先可以明确,是否存在主观过错不以申请保全人的诉讼或仲裁请求是否得到支持为判断依据。案件审理活动本就存在专业壁垒,对于某些疑难问题,法官尚且有争议,而申请保全人限于法律知识、举证能力,通常无法达到司法裁判要求的专业水平,要求申请保全人提前预知争议法律问题的结论,对申请保全人的要求过于严苛。其次,若申请保全人仅在诉争标的范围内,采取合理限度的保全措施,并且随着撤诉等诉讼行为,及时申请解除保全措施,则无法认定申请保全人存在主观过错。
反之,若是为对抗被保全人的解除保全申请,不正当地增加诉讼请求标的额,或是不正当地阻拦被保全人以存款担保置换土地使用权,则可能被认定为过错方。
担保人的过错认定同样已有案例加以释明。申请保全人存在主观过错的情形下,不能推定担保人具有共同侵权的故意,进而认定担保人承担连带责任。应当明确,担保人仅在其承诺的范围内承担担保责任。
被保全人需举证证明保全行为造成其权利受损,即被保全人需承担损害结果及因果关系的举证责任。
就损害结果而言,被保全人遭受的损失需为可预见的,例如股票的价格波动、国家税收政策变化等不可预见的风险造成的损失,无法请求申请保全人赔偿;银行存款利息、房屋价值贬损等相对确定的损失则可向申请保全人主张。
就因果关系而言,若系查封房屋或其他存在市场价值变化的资产,如因被保全人未请求处分变现或请求不当未获准许的,被保全财产因市场变化产生的价值贬损风险由其自行承担,与申请财产保全行为没有直接的因果关系;如申请保全人阻碍被保全人行使处分权的,则被保全财产的价值贬损与申请保全人的行为有直接因果关系。需要注意多因一果的情形,若被保全人本就存在诉累,已有较多在先执行案件,则无法认定申请保全人的保全行为与被保全人的损失之间存在因果关系。
本文参考案例如下,供读者查阅:



四.结语
通过本文梳理的裁判观点可以看出,司法实践对申请财产保全损害责任纠纷已逐步形成清晰的认定框架。
一方面,适用过错责任原则,不因诉讼请求未获支持而简单推定申请保全人存在过错,充分尊重当事人正当行使诉讼权利。另一方面,也要求申请保全人尽到合理注意义务,避免滥用财产保全措施、不当阻碍财产置换或恶意扩大保全范围。
司法实践中不断丰富的裁判规则,正引导着保全制度走向更加规范、公正、可预期的未来。
罗毅律师再审团队介绍
专业致胜,成就经典
罗毅律师再审团队,是以发现律师事务所罗毅律师为核心的精英律师团队,专注办理高审级民商事再审案件,致力推动解决疑难复杂民商事诉讼。
再审团队现有十余名资深执业律师和律师助理,均拥有法学硕士及以上学位,理论功底深厚,实践经验丰富。为给客户提供专业精准的法律服务,每个案件均由罗毅律师全程把控,两名资深执业律师承办和多名律师助理辅办,以流程管控细节,集中力量攻克疑难问题,竭诚提供专业高效的法律服务!
声 明 本文仅代表作者观点,不得视为发现律师事务所或其律师出具的正式法律意见或建议。如需转载或引用,请注明出处。








蜀ICP备:17000577号-1