
作者:李玉春
前 言
破产重整程序作为拯救困境企业的重要法律制度,旨在有效平衡投资人、债权人、出资人等各方主体合法权益,实现企业的再生和可持续发展。程序推进过程中,出资人组作为涉及出资人权益调整事项的表决主体,其规则的设计与运行对重整的成败有着至关重要的作用。对于管理人而言,深入理解并妥善解决出资人组相关问题,亦是履行职责、推动重整程序高效开展的必然要求。本文从管理人视角出发,对破产重整程序推进过程中,出资人组所涉相关问题进行研究,以期为破产实践提供有益参考。
一、出资人组定义
(一)出资人组构成
根据《中华人民共和国企业破产法》(以下简称《破产法》)第八十五条规定“重整计划草案涉及出资人权益调整事项的,应当设出资人组,对该事项进行表决”,该规定明确了破产重整程序中,重整计划草案涉及出资人权益调整时,需设立出资人组这一特殊表决主体。然而,该条款并未对出资人组的具体构成作出详细规定。参照《中华人民共和国公司法》(以下简称《公司法》)第五十六条、第一百零二条,有限责任公司、股份有限公司应置备股东名册,以及综合实务过程中可搜索到的全国各地部分公开案例,出资人组通常是由特定时间节点在相关登记管理部门登记在册的股东构成。
表一:全国各地部分可搜索到的公开案例

(二)构成衍生问题
确定出资人组构成时,除依据上述法律规定和通常做法外,还需要考虑一些特殊情况。实务操作中,对于存在股权代持、让与担保等情形的,实际出资人或担保权人能否被纳入出资人组存在争议。
从商事外观主义来看,登记在册的名义股东或担保权人可被认定为出资人组成员并享有表决权,因为登记具有公示公信效力,管理人基于对登记信息的信赖可加以认定。但从功能主义立场出发,实际出资人作为股权的实际权益享有者,其利益才与重整计划中的出资人权益调整密切相关,而股权让与担保的目的是为担保债权的实现,担保权人既不参与管理也不参与分红,让其承担出资人权益调整事宜,负担过重。实务操作中,若实际出资人或担保人能够提供充分的证据证明其与名义股东或担保权人之间是代持或让与担保关系的,如持有生效法律文书、各方情况和表决权归属的一致意见函等,也可被允许参与出资人组表决。但出于管理人履职风险考量,需要就特殊情况予以一定解释说明,此外,对于在特定时间节点后,因交易或非交易等原因导致持股情况发生变动的,一般需遵循权利承继原则,出资人权益调整方案的效力及于其股权的受让方及/或承继人,以保证重整计划的稳定性和连贯性,避免因股权变动而导致出资人权益调整方案无法有效实施。
二、出资人组表决
(一)表决范围
根据最高人民法院关于适用《中华人民共和国企业破产法》若干问题的规定(三)第十一条“权益未受到调整或者影响的债权人或者股东,参照企业破产法第八十三条的规定,不参加重整计划草案的表决”,即出资人组的表决范围仅限于权益受到调整或者影响的股东。但由于缺乏明确的法律规定和限制,在多数重整案件中,只要是登记在册的股东,无论其在重整计划草案中的出资人权益是否被调整或影响,均被赋予了表决权。这种做法存在一定危害,从理论上来说,与表决事项具有直接利害关系的出资人,其利益可能与其他出资人存在冲突,在缺乏有效制衡的情况下,各自表决权的行使可能影响表决结果的公正,并直接影响重整计划草案的通过;亦或有可能导致部分出资人滥用表决权,损害其他出资人权益,如大股东为自身利益,在涉及自身权益调整较少的重整计划草案时,利用其表决权优势强行推动重整计划通过,而忽视中小股东的利益。为解决上述所涉问题,有部分学者建议增设出资人在特定情形下的回避制度,或对部分出资人表决权行使进行限制。
实务过程中,亦存在案件本身即资不抵债,出资人权益为负,若重整计划草案调整出资人权益,是否需要设置出资人组进行表决的争议。笔者认为,即使出资人权益为负,但重整计划草案将其调整为零仍属于法律意义上的调整,已消灭其所属法律股东地位,虽未直接造成经济利益上的损失,但从程序合法性保障的角度,仍应设置出资人组予以表决。
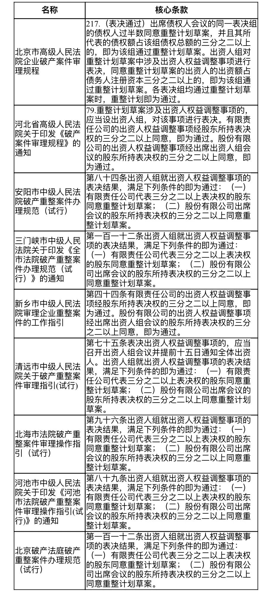
(二)表决标准
出资人组通过重整计划的标准在实践中存有一定争议,主要集中在采用单一标准还是双重标准,以及该标准是否需要参照《破产法》第八十四条之规定进行严格限制。通过公开搜索,可搜索到的个案表决标准包括单一的“经代表三分之二以上表决权的股东通过”“经代表二分之一以上表决权的股东通过”和“参照章程,经代表百分之百表决权的股东通过”以及双重标准的“过半数股东同意,且同意的股东持三分之二以上表决权通过”。近年来,为防止少数大股东“以大欺小”,保护小股东的利益,同时防止多数股东“以多欺少”,保护少数股东的利益,部分法院参照《公司法》的相关规定,综合有限责任公司和股份有限公司的人合性和资合性,就表决标准进行了规定。其中,由于有限责任公司股东人数较少,具有明显的人合性,所以经代表三分之二以上表决权的股东通过;股份有限公司股东人数众多,出资额较大,具有明显的资合性,所以经出席会议的股东所持表决权的三分之二以上通过。但目前这种参照《公司法》规定确定表决标准的做法并非统一明确的法律规定,在实践中亦存在不同的理解和操作方式,这也给管理人在组织出资人组表决时带来了一定不确定性。
表二:部分法院针对表决标准的规定

三、出资人组统计
单一企业进入破产重整程序的,出资人组表决后,管理人按照上述表决规则统计即可,较为简单。但若涉及多家企业同时进入破产重整程序的,则需考虑程序合并与实质合并两种情形,就表决权的统计方式进行调整,以避免统计过程中衍生其他问题。其中:
程序合并的,由于各企业在法律主体上仍保持相对独立,出资人组的表决权按照各企业自身的股权结构分别确定并统计即可。
实质合并的,由于各关联企业被视为一个法律主体,资产和负债合并计算,在这种情况下,出资人组的表决权统计会将所有实质合并企业的出资人作为一个整体进行。实务操作中,关联企业成员本身是不参加对出资人权益调整事项表决的,其对关联企业成员的出资额按出资比例穿透至外部出资人,外部出资人以其直接和按前述内容确定的穿透投资额,累加出资额,后依法行使表决权。另在上述研讨表决标准时,基于人合性和资合性的特殊考虑,部分法院就有限责任公司和股份有限公司进行了一定区别,这一区别,亦延续到关联企业涉及不同类型的公司时表决权如何统计的问题。如《北京市第一中级人民法院关联企业实质合并重整工作办法(试行)》第四十七条即规定“重整计划草案涉及出资人权益调整事项的,可以设一个出资人组对该事项进行统一表决,但关联企业中既有股份有限公司又有其他种类企业法人的,可以将股份有限公司的出资人单独设组进行表决”。
四、出资人质押等权利的处理
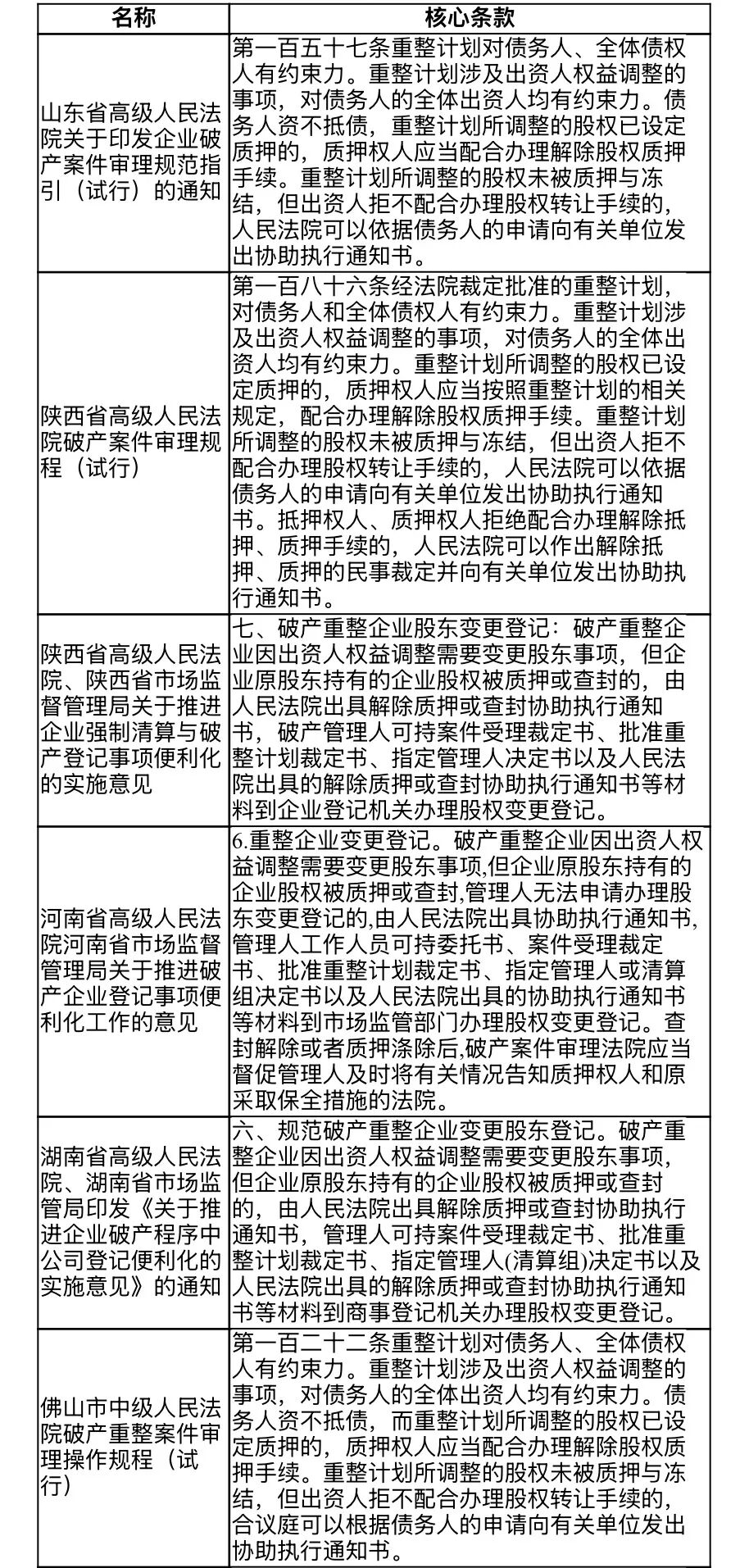
破产重整程序中,出资人质押等权利的处理极为棘手,基于自身利益保障的考量,质权人在与管理人沟通时,极易提出各种严苛要求。如要求企业提供额外担保,以此增加自身债权安全;或主张提前清偿债务,力求落袋为安。但这些要求无疑都增加了管理人的工作难度,使其在重整程序推进时面临诸多阻碍。实务操作中,亦因部分质权人对重整计划不满而拒绝配合管理人工作,从而影响重整执行程序的顺利推进。为有效应对这一局面,部分法院、市场监督管理部门等对质押等权利的处理予以了明确规定,为管理人工作开展提供有力支撑。根据上述规定,管理人在处理出资人质押等问题时,若遇质权人不合理的阻碍,可申请人民法院出具裁定书、协助执行通知书等强制执行,一定程度上保障了重整程序的顺利进行。
表三:部分法院、市场监督管理部门相关规定


五、结语
破产重整程序中,出资人组涉及的相关问题,从定义、表决规则、统计规则到出资人的质押权处理等,每一个环节都涉及各方利益的平衡与协调。对于管理人而言,应不断提升专业素养和沟通协调能力,在处理上述问题时,充分尊重各方利益,严格按照法律规定和程序操作,积极寻求妥善解决方案。以通过各方努力,使破产重整制度在实践中发挥更大的作用,促进困境企业的重生和社会经济的稳定发展。
注释:
【1】第八十四条 人民法院应当自收到重整计划草案之日起三十日内召开债权人会议,对重整计划草案进行表决。
出席会议的同一表决组的债权人过半数同意重整计划草案,并且其所代表的债权额占该组债权总额的三分之二以上的,即为该组通过重整计划草案。
债务人或者管理人应当向债权人会议就重整计划草案作出说明,并回答询问。

声 明
本文仅代表作者观点,不得视为发现律师事务所或其律师出具的正式法律意见或建议。如需转载或引用,请注明出处。








蜀ICP备:17000577号-1