
案例信息
审理法院:上海市第二中级人民法院
案号:(2020)沪02民终2334号
裁判时间:2020年6月8日
入库编号:2024-08-2-269-001
关键词:民事/股权转让/私募股权投资/对赌协议/股权回购
导 读
一、基本案情
二、裁判要旨
三、再审研析
争议一:对赌回购协议的效力认定
争议二:股东优先购买权在回购纠纷中的适用
争议三:回购责任的承担形式:按份还是连带?
四、实务启示与合规建议
一、基本案情
2016年5月,原告上海某公司作为投资方,与目标公司某乙公司及其全部五名原股东(某中心、某甲公司、曾某某、李某某、朱某某)共同签订《增资协议》及《补充协议》(即对赌协议)。协议约定,原告向某乙公司增资1500万元,占股7.5%。若某乙公司未能完成约定的业绩目标(如2017年净利润未达3000万元)或出现违法犯罪等情形,原告有权要求五名原股东按投资本金加12%年化资金成本的价格,回购其持有的全部股权。
后因某乙公司未完成对赌目标,且其实际控制人因涉及开设赌场罪被刑事判决,原告主张股权回购条件成就,遂诉请五名原股东连带支付股权回购款。审理中,股东李某某及第三人叶某某(李某某为其股权代持人)主张《补充协议》非本人签字,应属无效;部分被告则主张,即使回购责任成立,也应适用《公司法》关于股东优先购买权的规定,由其他股东按持股比例分别受让股权,而非承担连带责任。
二、裁判要旨
法院生效裁判认为:“对赌协议”中设定的股权回购条款,实质是附条件的股权转让行为。该转让行为是对赌方在对赌失败后被动受让投资方股权的合同约定,与一般意义上股东主动向股东以外的第三人转让股权的积极性行为不同。 此种回购仅涉及股权在股东内部间的转让,而股东优先购买权行使的前提是股权向股东以外的第三人流转。二者在适用条件及法律特征上存在较大差别,故本案股权回购争议不适用股东优先购买权。同时,《补充协议》约定五被告对股权回购承担不可撤销的连带责任担保,应理解为各方对回购原告股权负有同一债务,应承担连带责任。
三、再审研析
在私募股权投资领域,“对赌协议”已成为不可或缺的风险控制工具。当目标公司未能完成约定的业绩目标或上市计划时,投资方有权启动股权回购机制实现退出。然而当回购条件成就,股权回购纠纷又可能引发诸多争议,本文将以该案为基础,结合股权回购纠纷中常见争议进行系统梳理,以期为投融资实务提供清晰的合规指引。
争议一:对赌回购协议的效力认定
在股权回购纠纷中,义务方最常用的抗辩理由之一便是主张回购协议无效。无效的理由五花八门:从“以合法形式掩盖非法目的”到“恶意串通损害第三人利益”,从“未经审批”到“签字不真实”。
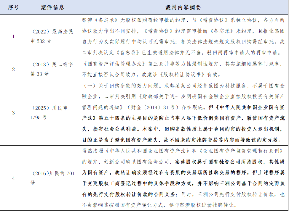
1.国有股权回购的效力
关于国有企业签署涉标的公司股权回购条款是否合法有效,实践中大多认为《企业国有资产法》第五十四条、第五十五条以及《企业国有资产交易监督管理办法》属于管理性强制规定而非效力性强制规定,协议约定回购条款本身不会导致协议无效。
此外,还有案例认为《企业国有资产法》第五十四条所规定的“除按照国家规定可以直接协议转让的以外,国有资产转让应当在依法设立的产权交易场所公开进行”,一般是指在公开交易市场进行独立的资产转让交易;而股权回购条款,属于合同约定的投资人退出机制,目的正是为了避免国有资产流失,不以进场交易为前提,亦不因此影响股权回购协议的效力。
2.目标公司或其实控人涉及刑事犯罪
如前述案例,目标公司某乙公司的实际控制人曾某某、朱某某因利用公司经营网络赌博被刑事判决。被告据此主张,涉案协议“以合法形式掩盖非法目的”,应属无效。法院经审理认为某乙公司的犯罪行为虽然早于涉案协议签订的时间,但无证据证明原告知晓并参与该犯罪行为或投资款用于犯罪经营,故本案仍属民事法律调整范畴。
这一裁判规则确立了重要标准:刑事犯罪不当然导致民事协议无效,关键在于投资方是否知情或参与。换言之,只要投资方是善意的,其投资行为与犯罪行为可以作法律上的切割。
争议二:股东优先购买权在回购纠纷中的适用
当对赌回购条件成就,投资方要求原股东履行回购义务时,目标公司的其他股东,能否依据《公司法》第七十一条主张股东优先购买权从而介入?
前述案例给出了否定答案,其裁判逻辑可从以下维度理解:
一是法律性质不同,对赌回购是“附条件的股权转让行为”,是对赌方在对赌失败后被动性受让投资方股权的合同约定,而一般股权转让是股东主动寻找交易对手的积极性行为;
二是适用前提不同,股东优先购买权行使的前提是股权向“股东以外的第三人”流转;而对赌回购的受让方是公司的既有股东,股权仅在内部流转,未破坏人合性基础;
三是权利性质不同,优先购买权是法定权利,对赌回购请求权是约定权利。二者在适用上并不构成实质冲突;四是意思表示不同,全体原股东在签订对赌协议时,已经通过合意预先同意了未来可能发生的股权内部转让,应视为对其他股东主张权利的预先协调。
争议三:回购责任的承担形式:按份还是连带?
当多名原股东作为回购义务人时,其承担责任的形式是按份责任还是连带责任?这一问题直接关系到原股东责任承担金额以及投资方能否顺利实现退出。
前述案例,被告主张应按持股比例承担按份责任,法院未予采纳,而是依据《补充协议》中“五被告对股权回购承担不可撤销的连带责任担保”的约定,判决承担连带责任。主要原因在于:
第一,符合当事人的真实期待。投资人要求全体原股东作为一方签约承诺回购,其行为意思系期待上述股东作为一体对回购债务承担责任。
第二,债务具有不可分性。回购股东作出回购承诺的意思表示同向、目标是为公司融资而非单纯为自身利益,该等债务在目的上不可分。
第三,防止义务人相互推诿。若认定按份责任,当部分股东无清偿能力时,投资方的退出权利将实质落空。
因此,在实务中,投资方和融资方需对此关注:投资方务必在协议中明确约定“连带责任”,避免使用“按份”“分别”等表述;而融资方审慎评估连带责任的重大法律后果,可考虑约定内部追偿权。
四、实务启示与合规建议
股权回购纠纷的三点常见争议,折射出商事交易中约定权利与法定权利的复杂互动。从文述案例可以看出,法院始终坚持尊重商业契约、保护投资者合理预期、兼顾程序合规与实质公平的原则,这为投融资双方的实务操作划定了清晰方向。
对投资方:未雨绸缪,从签约阶段防范争议。
1.明确回购条款触发条件:将业绩目标、上市期限、重大违法违规等情形清晰列明,避免约定模糊引发争议;
2.规范签约程序:确保协议由全部回购义务人本人签字或合法授权签字,留存签字确认、授权文件等证据,防范“签字不真实”的抗辩;
3.明确责任承担形式:直接约定全体回购义务人的不可撤销连带责任,同时约定回购价款的计算方式、支付期限,减少履行争议;
4.留存合规文件:若涉及国有股权,妥善留存审批、评估等文件,即便未履行挂牌交易程序,亦需举证证明回购条款的设立目的是保障国有资产安全。
对融资方/原股东:秉持契约精神,审慎缔约并诚信履行
1.审慎评估对赌义务:签约前充分评估公司业绩能力、回购清偿能力,避免盲目承诺,若对回购责任有异议,应在缔约阶段明确提出并修改协议;
2.理解连带责任后果:若同意承担连带责任,可同时约定内部追偿与分担比例,防范后续内部追偿纠纷;
3.诚信履行合同义务:回购条件成就后,应依约履行回购义务,而非通过主张协议无效、适用优先购买权等方式寻求法律技术上的“抗辩”,违背契约精神的抗辩难以得到法院支持。
罗毅律师再审团队介绍
专业致胜,成就经典
罗毅律师再审团队,是以发现律师事务所罗毅律师为核心的精英律师团队,专注办理高审级民商事再审案件,致力推动解决疑难复杂民商事诉讼。
再审团队现有十余名资深执业律师和律师助理,均拥有法学硕士及以上学位,理论功底深厚,实践经验丰富。为给客户提供专业精准的法律服务,每个案件均由罗毅律师全程把控,两名资深执业律师承办和多名律师助理辅办,以流程管控细节,集中力量攻克疑难问题,竭诚提供专业高效的法律服务!
声 明
本文仅代表作者观点,不得视为发现律师事务所或其律师出具的正式法律意见或建议。如需转载或引用,请注明出处。








蜀ICP备:17000577号-1