
前言:
在金融信贷业务中,担保物是金融机构防范信贷风险的核心抓手,是债权安全的重要保障。然而,当抵押人因自身或实控人涉嫌刑事犯罪,其名下财产被司法机关依法采取查封等强制措施时,金融机构作为合法抵押权人,往往陷入“刑民交叉”的程序僵局,被查封担保物难以解封,担保物权的优先受偿权与刑事退赔之间出现权利冲突,执行程序难以推进。实践中,“先刑后民”的惯性思维更导致大量民事执行被中止,抵押物处置需等待刑事案件处理结果,金融机构的抵押权已然沦为“纸面权利”。
针对上述困境,笔者认为“先刑后民”原则的适用并非绝对,金融机构可结合抵押物性质、自身权利合法性等核心要点,突破执行困境,依法主张权利。本文笔者结合亲办金融机构涉案财物处置案件经验及各法院案例,探索金融机构依法主张权利的有效路径,以期为同类业务提供参考。
一、核查抵押物是否属于涉案财物
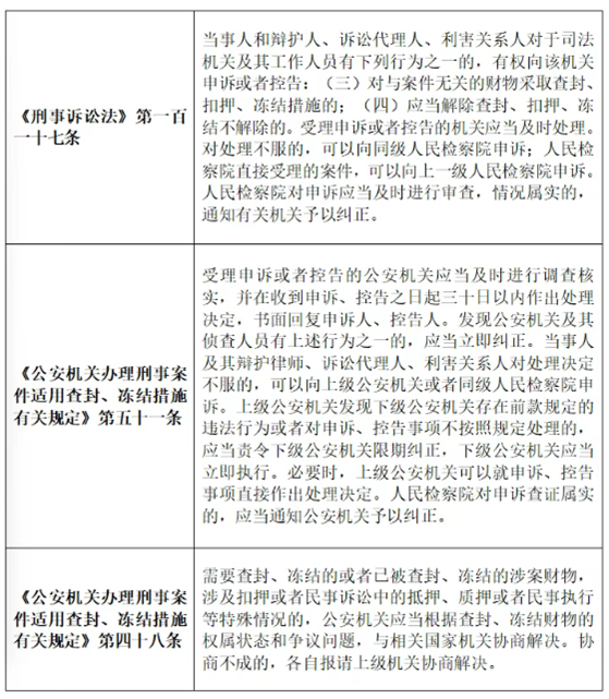
刑事查封的核心前提是被查封财物与刑事案件存在关联,即属于“涉案财物”,若抵押物与案件无关,则刑事查封缺乏合法依据,更不应成为中止民事执行的理由。 《公安机关办理刑事案件程序规定》第二百二十七条明确规定:“在侦查活动中发现的可用以证明犯罪嫌疑人有罪或者无罪的各种财物、文件,应当查封、扣押;但与案件无关的财物、文件,不得查封、扣押。”该条款清晰界定了刑事查封的范围,排除了与案件无关联财物的查封可能,这也是金融机构主张解除查封的核心法律依据之一。 结合金融实务中高发的非法集资类刑事案件,《最高人民法院、最高人民检察院、公安部关于办理非法集资刑事案件适用法律若干问题的意见》第七条第三款规定:“公安机关、人民检察院、人民法院在侦查、起诉、审理非法集资刑事案件中,发现与人民法院正在审理的民事案件属同一事实,或者被申请执行的财物属于涉案财物的,应当及时通报相关人民法院。人民法院经审查认为确属涉嫌犯罪的,依照前款规定处理。”从上述规定可以反推,“先刑后民”原则的适用并非绝对,民事案件与刑事案件不属于“同一事实”或被执行抵押物不属于“涉案财物”的,即便抵押人涉嫌刑事犯罪,也不能以“先刑后民”为由中止民事执行,更不应对其进行查封。 实务中,认定抵押资产系抵押人多年前合法购置,资金来源与涉嫌的非法集资、诈骗等犯罪行为无关,亦未被用于犯罪活动(如作为犯罪场所、工具等)等主张抵押物不属于涉案财物,不应对其查封。 救济路径:异议、申诉与执行审查
需要注意的是,实务中部分司法机关存在“一刀切”查封抵押人名下全部财产的情形,忽视了抵押物的合法性与独立性。此时,金融机构应主动作为,及时向查封机关进行申诉,提出异议,并附相关证据材料,明确说明抵押物与案件无关、不属于涉案财物的事实,要求查封机关依法审查并解除查封;若异议被驳回,可依据相关规定,向上级公安机关或者同级人民检察院申诉,以维护自身合法权益。 已进入执行程序的还可以通过执行异议审查方式予以救济。如在(2016)最高法执复49号一案中,最高院经审查认为在没有其他证据佐证的情况下,仅凭公安机关提供的两份函文尚不足以证明本案执行标的为非法集资刑事案件的涉案财物,最终撤销了内蒙高院中止执行的裁定。 二、认定抵押权人是否善意取得
若经审查,抵押物确属涉案财物(如系抵押人用犯罪所得购置的赃物),此时金融机构的抵押权能否对抗刑事追缴、民事执行是否应当中止,核心在于金融机构是否善意取得抵押权。结合《民法典》及相关司法解释规定,善意取得制度的核心价值是保护交易安全,维护物权公示公信力,而金融机构作为专业信贷机构,其善意取得的认定需结合实务要件严格把握,同时也是其对抗刑事追缴、实现债权的关键突破口。 《民法典》第三百一十一条明确了善意取得的基本规则,抵押权作为典型的担保物权,适用善意取得规则。此外根据《最高人民法院关于刑事裁判涉财产部分执行的若干规定》第十一条“ 被执行人将刑事裁判认定为赃款赃物的涉案财物用于清偿债务、转让或者设置其他权利负担,具有下列情形之一的,人民法院应予追缴:(一)第三人明知是涉案财物而接受的;(二)第三人无偿或者以明显低于市场的价格取得涉案财物的;(三)第三人通过非法债务清偿或者违法犯罪活动取得涉案财物的;(四)第三人通过其他恶意方式取得涉案财物的。第三人善意取得涉案财物的,执行程序中不予追缴。作为原所有人的被害人对该涉案财物主张权利的,人民法院应当告知其通过诉讼程序处理。”结合金融信贷实务,金融机构善意取得抵押权,需同时满足“主观善意、客观对价、公示完备”三个核心要件,这也是实务中法院审查的重点。 第一,主观善意。金融机构在办理抵押登记时,对抵押物系涉案财物(赃物)不知情,且无重大过失。实务中,法院认定“善意”的核心是审查金融机构是否履行了合理的审查义务,具体包括:对抵押人的主体资格、信用状况、还款能力进行了审慎核查;对抵押物的产权归属、权利状况、资金来源进行了核实,查阅了不动产登记簿、产权证明等相关材料,未发现抵押物存在权利瑕疵;无证据证明金融机构明知或应知抵押物系犯罪所得,或与抵押人恶意串通,损害被害人利益。 第二,客观对价。金融机构已向抵押人发放真实、合法的贷款,且贷款金额与抵押物的评估价值基本匹配,不存在“零对价”或“低价”设定抵押权的情形,需提供贷款时抵押物的评估报告予以佐证。 第三,公示完备。金融机构已依法办理抵押登记手续,取得抵押权登记证书,抵押权依法设立并具有公示效力。对于金融机构而言,办理抵押登记是其取得抵押权的法定程序,也是善意取得的必备要件——若未办理抵押登记,抵押权未依法设立,自然无法适用善意取得规则;若已办理抵押登记,即便抵押物系涉案财物,也可基于物权公示公信力,主张善意取得抵押权。 若能够满足上述要件,按照法律规定,善意取得的涉案财物,刑事程序中不予追缴,这意味着金融机构基于善意取得的抵押权,不会因抵押物系涉案财物而被撤销或追缴。 三、明确善意抵押权人的受偿顺位
《最高人民法院关于刑事裁判涉财产部分执行的若干规定》第十三条进一步规定:“被执行人在执行中同时承担刑事责任、民事责任,其财产不足以支付的,按照下列顺序执行:(一)人身损害赔偿中的医疗费用;(二)退赔被害人的损失;(三)其他民事债务;(四)罚金;(五)没收财产。债权人对执行标的依法享有优先受偿权,其主张优先受偿的,人民法院应当在前款第(一)项规定的医疗费用受偿后,予以支持。” 抵押权作为优先受偿权,在财产分配顺序中,仅劣后于人身损害医疗费用,优先于刑事退赔、普通民事债务及罚金、没收财产,即便抵押物系涉案财物,金融机构也可优先于被害人的退赔请求实现债权。结合相关司法解释及最高院裁判规则,金融机构善意取得抵押权后,可依法对抗刑事追缴,并非当然中止民事执行。 实务中,法院的相关裁判案例也进一步印证了该规则的适用。例如,在(2024)最高法民申3512号中,最高院认为“本案中,某某公司本质上系以其是刑事案件被害人,退赔被害人的损失应当优先于其他民事债务为由,主张排除案涉土地抵押权人某某分行的执行申请。刑事案件一、二审判决未明确认定案涉土地属于赃物。某某公司亦没有提供证据证明案涉土地是赃物。而且,即便另有其他生效法律文书认定案涉土地属于赃物,但某某分行对案涉土地依法设立抵押权在先。根据《最高人民法院关于刑事裁判涉财产部分执行的若干规定》第十三条第二款的规定,某某分行对案涉土地依法享有抵押权,其优先受偿权仅次于刑事案件人身损害赔偿中的医疗费用,优先于退赔刑事被害人的损失。” 反之,若金融机构无法证明其善意取得抵押权,即存在明知抵押物系涉案财物、未履行审查义务、未发放合理对价贷款等情形,其抵押权可能被认定为无效,此时民事执行应当中止,抵押物将被作为涉案财物予以追缴,用于刑事退赃退赔,金融机构的债权实现将面临极大风险。如(2020)沪0115民初13422号“豪熠公司存在众多债权人,并约定了较高利率,其资产显然无法及时清偿所有债务,郭某某作为区域经理,比一般集资参与人对此更为清楚。另一方面,涉案房屋登记至琅钰公司名下次日,郭某某即与豪熠公司签订合同,且其陈述史某某也在场,豪熠公司老板指定史某某与其一起办理了抵押登记。其表示对于该房屋具体情况不清楚,并不符合常理。基于郭某某身份之特殊性,为了优先保证自身投入款项的安全,其在签订合同及设定抵押权的过程中,不免存在串通之嫌,亦对集资参与人的利益造成损害,构成权利滥用。……涉案房屋在刑事案件中依法被查封,待执行处理后发还被害人。虽然依据《最高人民法院关于刑事裁判涉财产部分执行的若干规定》相关规定,即使抵押物已被生效的刑事判决查封甚至没收,并不影响债权人已经合法成立的优先受偿权。但该规定目的是为了保护善意抵押权人的合法利益,而郭某某难谓善意抵押权人,本院对其抵押权不予保护。” 四、厘清抵押权人的查封顺位
在抵押物涉刑事查封的实务场景中,查封顺位直接影响金融机构抵押权的实现效率,而查封顺位的核心影响因素是查封机关的类型、查封时间先后,以及刑事案件所处的阶段,结合金融机构实务需求,可按刑事案件不同推进阶段,梳理查封顺位对抵押权实现的影响及对应权利主张路径,区别于一般刑民交叉案件的通用分析,重点聚焦金融机构的实操性指引。 其一,刑事案件侦查阶段,公安机关为首次查封机关的情形。在此阶段,客观上难以继续推动执行,可以考虑通过申诉程序涤除公安查封。

结合前文所述抵押权的优先受偿顺位,在无人身损害医疗费用的前提下,法院对抵押权的执行不会损害刑事案件各方权益,公安机关原则上可以配合协商,金融机构可主动提交书面协商申请,附抵押权合法有效及优先受偿的相关证据,试图推动达成处置共识。
其二,刑事案件进入审理阶段,当刑事案件移送法院审理后,涉案财物随案移送法院,法院等同于首次查封机关。结合《最高人民法院关于刑事裁判涉财产部分执行的若干规定》第五条,法院可直接裁定处置侦查机关查封的财产,无需出具解除手续,因此金融机构可要求执行法院向审理法院商请移送,法律依据系《最高人民法院关于人民法院办理财产保全案件若干问题的规定》第二十一条“保全法院在首先采取查封、扣押、冻结措施后超过一年未对被保全财产进行处分的,除被保全财产系争议标的外,在先轮候查封、扣押、冻结的执行法院可以商请保全法院将被保全财产移送执行”以及《最高人民法院关于首先查封法院与优先债权执行法院处分查封财产有关问题的批复》,在首次查封之日起超过60日,且首次查封法院未发布拍卖公告、未进入变卖程序的,由金融机构的执行法院(优先债权执行法院)商请首次查封法院移送执行,首次查封法院需在收到商请函之日起15日内出具移送执行函。
其三,公安机关为轮候查封机关的情形。实践中,抵押物可能已被其他法院先行查封,或公安机关未及时续封导致丧失首次查封顺位,此时公安机关的刑事查封为轮候查封,不具有实际查封效力,金融机构实现抵押权的阻碍大幅降低。但实践中部分执行法院仍有可能以刑事查封为由中止执行,此时可以考虑通过执行异议、复议方式予以救济。
五、其他辅助路径
(一)申请置换查封物
若金融机构因抵押物处置时效性要求较高,可以考虑向刑事查封机关提供等值现金或其他易处置资产作为担保,请求解除对抵押物的查封。该方式通过提供等价担保,不损害刑事追赃或退赔被害人的合法权益,可有效降低司法机关的顾虑。
(二)申请推进执行承诺函的运用
在特定情形下,金融机构出具推进执行承诺函,可作为打消法院顾虑、推动资产处置的辅助工具。根据(2024)沪74执异84号《执行裁定书》:“在抵押物处置过程中,某某公司5曾于2022年9月6日向本院出具推进执行申请及承诺书,根据该承诺书载明,申请执行人认为抵押物不属于刑事案件追缴发还财产范围。但如有任何受害人退赔损失请求的清偿顺位经司法程序认定优先于申请执行人,申请执行人承诺将立即按照本院要求,向本院指定账户打还或汇入以发放执行所得价款或抵押物抵债价值为限的款项。”
在笔者团队另行办理的一宗抵押物被刑事查封执行处置中,执行法院亦要求申请执行人出具类似《承诺函》。若善意抵押权人欲积极推动执行处置,可考虑以《承诺书》方式向法院申请处置,以打消执行法院的顾虑。
(三)综合应对:从被动等待到主动推动
综合前文分析,金融机构在面对抵押物涉刑查封时,不应消极等待刑事程序终结,而应采取综合应对策略:
1.第一时间固定权利证据:确保抵押合同、抵押登记证明、贷款发放凭证等文件完整、清晰,为善意取得主张奠定证据基础。
2.准确判断抵押物权属性质:审查抵押物是否属于涉案财物,评估是否构成善意取得,确定优先受偿顺位。
3.主动对接司法机关:向公安机关、检察院、法院发函,阐明抵押权的合法性及优先受偿权法律依据。
4.及时查询抵押物状态:了解最新的查封情况,若公安未及时续封可以此为由主张推动恢复执行。
5.运用多元救济方式:必要时候,金融机构还可以通过检察监督、提请金融维稳办关注或向人大代表、政协委员反映情况等合法方式反馈意见,借助多元渠道推动问题解决,化解债权实现困境。
上述路径均经过本团队实务验证,在两起金融机构抵押物被刑事查封案件中,我们通过上述组合策略,成功推动司法机关解除刑事查封、排除追缴风险,帮助金融机构顺利实现抵押权及优先受偿权,维护了当事人的合法权益。
六、结语
抵押物因抵押人涉刑而被查封,是金融机构实现担保物权面临的重大挑战。从理论上看,善意抵押权人并非无计可施,前述路径也为权利救济提供了较为清晰的法律框架。但需坦诚指出,在司法实务中,此类“刑民交叉”案件的处理难度巨大,受制于“先刑后民”的惯性思维、司法机关内部考核压力、刑事被害人维稳考量,以及不同机关之间协调成本高昂等因素,前述路径的推进往往阻力重重,能够顺利实现抵押权的情形相对较为理想。更多时候,金融机构仍需在漫长等待与反复沟通中艰难博弈。尽管如此,主动固定权利证据、准确选择法律路径、灵活运用程序工具,仍是打破僵局的必要尝试。唯有在复杂局面中坚守法律底线、积极寻求突破,方有可能在现实约束下,最大限度守住担保物权这道债权安全的最后防线。
择善而刑团队介绍 专业致胜,成就经典

发现·择善而刑团队,是以发现律师事务所罗毅律师为核心的刑事专业律师团队,汇聚了来自211、985、五院四系及海外名校的青年才俊,均拥有法学硕士及以上学位,在刑法、刑诉法领域具有扎实的理论基础,不仅对于传统刑事犯罪案件具有丰厚实务经验,还致力于证券犯罪、虚拟货币、计算机信息系统、网络赌博等新兴领域重大疑难案件的代理与辩护。
团队深耕刑事辩护领域,屡次为当事人争取到公安机关不予立案、撤销案件,检察机关不起诉、撤回起诉,法院无罪判决等结果,致力于守护当事人的自由与尊严。同时,团队在刑事控告、刑事涉案财物处置、案外人财产权利保护、刑事被害人代理等领域也取得了突出的业绩。基于深厚的实务积淀,团队担任了多家公安机关常年法律顾问,不仅同时具备解决复杂民商事案件与行政诉讼案件的卓越能力,更在处理“刑行民交叉”争议解决案件方面独具统筹全局的专业优势,能够为当事人提供多维度、全方位的法律保护。
“善良的心是最好的法律”,择善而刑团队愿伴您一起穿越凛冽寒冬,拥抱春暖花。








蜀ICP备:17000577号-1