作者:程勇屹
一、问题的提出
2024年12月,笔者接受一家培训企业委托(以下简称“A培训企业”),A培训企业因收取培训费后未及时确认收入申报缴税,而被税务机关行政处罚,从而引发笔者对本文的思考,案件背景如下:
A培训企业主要从事公务员培训业务,公务员考试一般是在第一年6、7月份集中开始报名、收费,第一年11月、12月进行考试,第二年1月份出考试结果。A培训企业采取两种收费模式:一是固定收费,二是不过全退费。税务局处罚原因是A培训企业在第一年6、7月份收款后未及时全额确认收入申报纳税,对A企业作出补缴增值税170余万元,罚款20万元的行政处罚。

通过对全案材料的梳理,我们分析出本案的主要焦点在于:一、企业在第一年6、7月份收到款项的性质,是预收款项还是已发生的服务费用?二、企业收到款项后是否应当立即确认收入?三、企业收到款项后是否发生纳税义务?四、企业采用固定收费方式,是否可以将每月提供的服务对应的收费进行分期确认?
二、纳税义务发生时间的规定
预收款项纳税义务发生时间,在实务中存在以下几种观点:一是在交易当事人订立合同就发生纳税义务;二是在购买方支付价款;三是购买方支付价款且销售方提供服务,才发生纳税义务。由于服务项目往往跨周期较长,应税交易发生在不同的时间点,会很大程度影响增值税征收的实现时间,进而对国库利益和纳税人利益都有着重要利害关系。
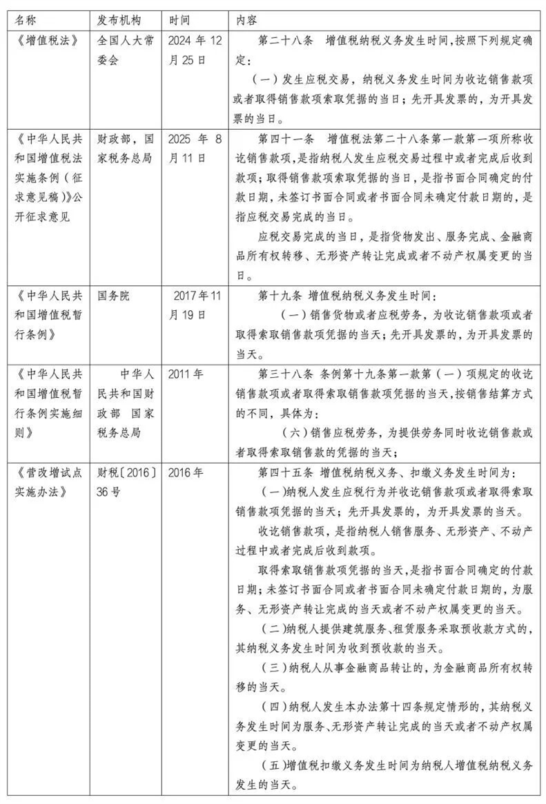
现行法律法规对涉及服务、劳务纳税义务发生时间的规定,笔者做了如下梳理:

根据上述规定,笔者整理出服务业预收款项的纳税义务发生时间按照以下三种情况先到为准:
1.开具增值税发票;企业只要开具了增值税发票,即发生纳税义务,应当确认收入,申报纳税。
2.提供服务+收款;企业没有开具增值税发票的情形下,提供了服务并收到对应的款项,即发生纳税义务,应当确认收入,申报纳税。
3.提供服务+到达付款时间;企业没有开具增值税发票,也未收到款项的情况下,提供了服务并且付款时间期限届满,即发生纳税义务,应当确认收入,申报纳税。
三、服务业中预收款能否分期确认收入
(一)企业所得税可以分期确认收入
《国家税务总局关于确认企业所得税收入若干问题的通知》(国税函〔2008〕875 号):规定企业在各个纳税期末,提供劳务交易的结果能够可靠估计的,应采用完工进度(完工百分比)法确认提供劳务收入。其中明确包含在商品售价内可区分的服务费,在提供服务的期间分期确认收入;申请入会或加入会员后,会员在会员期内不再付费就可得到各种服务或商品,或者以低于非会员的价格销售商品或提供服务的,该会员费应在整个受益期内分期确认收入。
(二)增值税中对预收账款能否分期确认收入尚无明确规定
服务业预收款的增值税纳税能否分期确认收入目前没有明确的依据,但通过财税〔2016〕36 号文及实务情况中,针对一般服务(如咨询、教培、物业、软件服务等)这类服务的预收款通常可按服务完成进度分期确认增值税应税收入。其增值税纳税义务发生时间为纳税人发生应税行为并收讫销售款项的当天,仅收到预收款但未提供服务时,不产生纳税义务。比如某教培机构收 12 个月的培训费 60 万元,服务尚未发生且可以分拆的,可每月按 5 万元分期确认收入并申报增值税。
但由于目前尚未明确规定,部分省份有特殊口径,比如江西省税务局曾明确提前一次性收到的物业费需一次性确认收入,而河北、大连等地则认可物业费按应税行为时间分期确认,实务中多数税务机关认可与企业所得税一致的分期确认方式。[1]
由于增值税中对预收账款能否分期确认收入尚存在争议,但企业所得税按照权责发生制对分期确认是明确的,笔者建议一般情况下可以分期确认,与企业所得税保持一致。如果收到预付款后一次性确认反而会造成增值税收入申报数额与企业所得税收入申报数额差异较大,而被大数据推送风险。
四、实操建议
1.确认业务是否符合分期确认增值税的范围(如分期收款销售货物、跨期服务、大型设备生产销售等可提前咨询主管税务部门)。
2.合同约定。书面合同中需明确:分期收款的具体日期、金额;服务/货物交付的进度安排;发票开具时间(合同约定的付款时间,对纳税义务发生时间有重大影响)。
3.提前全额开票。若已提前开具全额发票,需在开票时全额计税,无法分期确认(依据 “先开票的,为开票当天” 的规定)。
核心原则:严格按照税法规定的纳税义务发生时间分期确认,确保 “收入分期、税额分期、申报分期” 三者一致,同时留存完整凭证以备税务核查。
声 明 本文仅代表作者观点,不得视为发现律师事务所或其律师出具的正式法律意见或建议。如需转载或引用,请注明出处。








蜀ICP备:17000577号-1